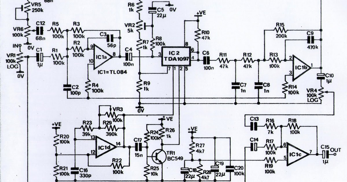
Gambar Skema Surround 3 D Update Terbaru Free Download - Halo, selamat datang di blogg seputar Skema, Diagram dan Wiring. Internet telah berkembang sangat pesat, kini untuk mencari referensi seputar gambar diagram dan skema sangatlah gampang. Kamu tinggal duduk dirumah dan buka Laptop atau Gadget kamu, semua informasi skema atau diagram bisa kamu temukan tak terkecuali informasi mengenai Skema Surround 3 D.
It still shuts down Winamp everytime you switch back to no DSP effect tho. Yellowstone National Park, this library transports the listener to someplace far away from Earth.
Saya disini coba bantu kalian untuk menampilkan diagram maupun gambar skema mengenai Skema Surround 3 D bagi kamu yang lagi mencari info terkait Skema Surround 3 D yang bisa kamu jadikan acuan.
Gambar Terkait Dengan Skema Surround 3 D
Dibawah ini adalah gambar skema maupun diagram yang berkaitan dengan Skema Surround 3 D. Silahkan anda lihat dan gambar tersebut bisa kamu download untuk kebutuhan kalian.
Yellowstone National Park, this library transports the listener to someplace far away from Earth. From DTS to Dolby Atmos, we demystify the tech and its terms. It still shuts down Winamp everytime you switch back to no DSP effect tho.




