Gambar Skema Power Btl 140 Watt Update Terkini Unduh Gratis - Halo, selamat datang di blogg seputar Diagram, Skema dan Wiring. Internet sudah berkembang sangat pesat, sekarang untuk mencari referensi perihal gambar diagram dan skema sangatlah mudah. Kamu tinggal buka Laptop atau Gadget kamu dan duduk dirumah, semua informasi skema atau diagram bisa kamu temukan tak terkecuali informasi mengenai Skema Power Btl 140 Watt.
Disini saya akan membagikan beberapa kumpulan skema Power amplifier, muda-mudahan bisa untuk menambah bahan referensi service anda. PCB Power amplifier Mungil Cabe Rawit Driver Untuk Power suplay anda bisa perhatikan power driver ini menggunakan sebuah tegangan single atau bukan symetris ,sudah banyak sekali yang berhasil membuat nya,baik di beberapa group yang saya ikuti dan mungkin juga kawan.
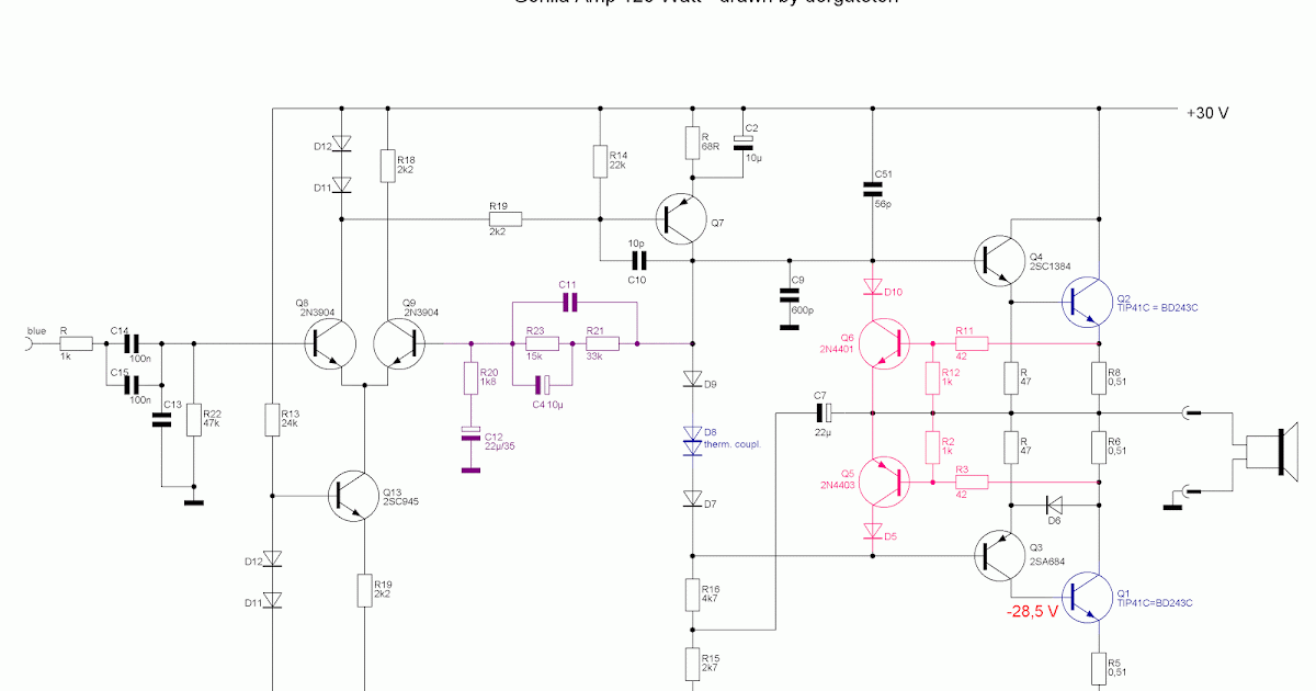
Teruntuk kalian yang lagi cari informasi perihal skema atau diagram Skema Power Btl 140 Watt, saya disini coba bantu kalian untuk menyajikan gambar skema ataupun diagram terkait Skema Power Btl 140 Watt yang bisa kalian jadikan referensi.
Gambar Berkaitan Dengan Skema Power Btl 140 Watt
Dibawah ini ialah diagram ataupun gambar skema yang terkait dengan Skema Power Btl 140 Watt. Silahkan anda lihat serta gambar tersebut dapat kamu download untuk kebutuhan kalian.
Terima pesanan dengan aman atau uang anda akan kami kembalikan. Cara Menggunakan Power Ampli BTL dengan baik agar Aman dan Sumber www.spiderbeat.com. ELCO BUKAN KALENG_KALENG mau coba merakit power sendiri? tonton video ini.



